Back to projects page
Featured image

Dartsfederatie

Dartsfederatie

Een webapplicatie ontworpen om de operaties te optimaliseren, de betrokkenheid van leden te stimuleren en de dart-ervaring in de Kempen te verrijken voor de Dartsfederatie Kempen.

Inleiding

Het beheer van spelers, teams en clubs in de Dartsfederatie Kempen bracht tal van administratieve taken en coördinatie-uitdagingen met zich mee. Om de activiteiten te stroomlijnen, de betrokkenheid van leden te vergroten en de algehele dartservaring in de Kempen-regio te verbeteren, is er een uitgebreide webtoepassing ontwikkeld. Deze toepassing biedt een gebruiksvriendelijk platform voor efficiënt beheer van spelers, teams en clubs, het plannen van wedstrijden, invoeren van scores en genereren van ranglijsten.

Over Dartsfederatie Kempen

Dartsfederatie Kempen is een gerespecteerde dartfederatie met ongeveer 1000 leden en een jaarlijkse groei van 20%. Dit benadrukt de passie voor darts in de regio en het belang van de federatie in de lokale gemeenschap.

Het Doel van de Applicatie

Om de ervaring van leden te verbeteren, startte de federatie een webapplicatie project. Dit platform is ontworpen om administratieve taken te vereenvoudigen, de communicatie te verbeteren en verschillende aspecten van de operaties van de federatie te beheren, zoals spelers-, team- en clubbeheer.

Competitiesysteem in de Applicatie

De applicatie had een robuust systeem nodig om wedstrijddagen bij te houden en scores op te nemen, wat cruciaal is voor het genereren van spelerranglijsten en het onderhouden van een nauwkeurige ranglijst.

Technische aspecten

Het project maakte gebruik van NextJS en Tailwind CSS, bekend om hun schaalbaarheid en prestaties, naast Cloudflare voor de backend-infrastructuur. De samensmelting van deze technologieën faciliteerde de creatie van een betrouwbare en dynamische webapplicatie die aan alle eisen van de federatie voldeed.

Mijn Rol in het Project

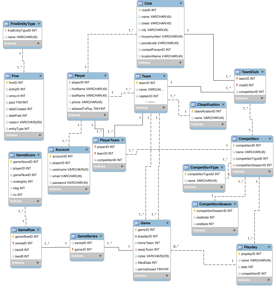
In tegenstelling tot mijn collega, die zich bezighield met de front-end en enkele backend-componenten, was mijn rol meer gericht op back-end ontwikkeling. Ik was voornamelijk belast met het creëren van het datamodel en het ontwikkelen van de API. Dit werd allemaal aangedreven door een serverless-architectuur, die een cruciale rol speelde in de algehele prestaties en functionaliteit van de applicatie. Door mijn inspanningen zorgde ik voor een robuuste basis voor de applicatie, waardoor efficiënt datamanagement en naadloze interactiviteit mogelijk waren.

Fig 1. Initiëel data model met associatieve tabellen Fig1. Initial data model with associative tables

Het Eindproduct

Ons team heeft met succes een volledig functionele webapplicatie gecreëerd die de unieke identiteit van de Dartsfederatie Kempen weerspiegelt. De backend-infrastructuur is met succes geïmplementeerd, wat efficiënt datamanagement en naadloze interactiviteit door de gehele applicatie biedt.

Er zijn echter nog een paar dingen te doen.

  • XHR sanitering (controle)
  • CSRF tokens
  • Inlogsysteem voor authenticatie

Conclusie

Dit was een uitdagend project, voornamelijk omdat de taak niet alleen was om één ding te creëren, maar om alles samen te brengen. Een goede intuïtieve UI samen met een goed geschreven API. Dit maakte het project zeer interessant en gaf een heel goed idee van hoe het is om een full-stack product te leveren.